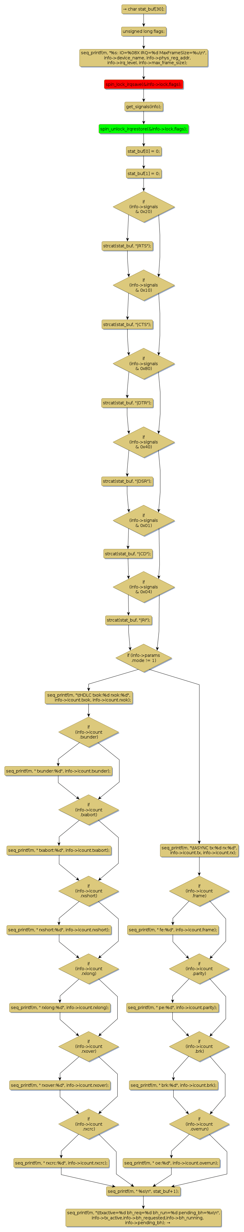
Instance Verification Kit (IVK)
spin lock @ [36058+37+/linux-3.19-rc1/drivers/tty/synclink_gt.c]
Instance Signature: lock
|
The Matching Pair Graph:
|
|
Function Name
|
Control Flow Graph (CFG)
|
Events Flow Graph (EFG)
|
Source Correspondence
|
|
line_info
|
|
|
[35763+9+/linux-3.19-rc1/drivers/tty/synclink_gt.c]
|